54. Optimal Savings II: Numerical Cake Eating#

54.1. Overview#

In this lecture we continue the study of the problem described in Optimal Savings I: Cake Eating.

The aim of this lecture is to solve the problem using numerical methods.

At first this might appear unnecessary, since we already obtained the optimal policy analytically.

However, the cake eating problem is too simple to be useful without modifications, and once we start modifying the problem, numerical methods become essential.

Hence it makes sense to introduce numerical methods now, and test them on this simple problem.

Since we know the analytical solution, this will allow us to assess the accuracy of alternative numerical methods.

Note

The code below aims for clarity rather than maximum efficiency.

In the lectures below we will explore best practice for speed and efficiency.

Let’s put these algorithm and code optimizations to one side for now.

We will use the following imports:

import matplotlib.pyplot as plt
import numpy as np
from scipy.optimize import minimize_scalar, bisect
from typing import NamedTuple

54.2. Reviewing the Model#

You might like to review the details in Optimal Savings I: Cake Eating before we start.

Recall in particular that the Bellman equation is

(54.1)#\[v(x) = \max_{0\leq c \leq x} \{u(c) + \beta v(x-c)\} \quad \text{for all } x \geq 0.\]

where \(u\) is the CRRA utility function.

The analytical solutions for the value function and optimal policy were found to be as follows.

def c_star(x, β, γ):

    return (1 - β ** (1/γ)) * x


def v_star(x, β, γ):

    return (1 - β**(1 / γ))**(-γ) * (x**(1-γ) / (1-γ))

Our first aim is to obtain these analytical solutions numerically.

54.3. Value Function Iteration#

The first approach we will take is value function iteration.

This is a form of successive approximation, and was discussed in our lecture on job search.

The basic idea is:

  1. Take an arbitrary initial guess of \(v\).

  2. Obtain an update \(\hat v\) defined by

    \[ \hat v(x) = \max_{0\leq c \leq x} \{u(c) + \beta v(x-c)\} \]
  3. Stop if \(\hat v\) is approximately equal to \(v\), otherwise set \(v=\hat v\) and go back to step 2.

Let’s write this a bit more mathematically.

54.3.1. The Bellman Operator#

We introduce the Bellman operator \(T\) that takes a function v as an argument and returns a new function \(Tv\) defined by

\[ Tv(x) = \max_{0 \leq c \leq x} \{u(c) + \beta v(x - c)\} \]

From \(v\) we get \(Tv\), and applying \(T\) to this yields \(T^2 v := T (Tv)\) and so on.

This is called iterating with the Bellman operator from initial guess \(v\).

As we discuss in more detail in later lectures, one can use Banach’s contraction mapping theorem to prove that the sequence of functions \(T^n v\) converges to the solution to the Bellman equation.

54.3.2. Fitted Value Function Iteration#

Both consumption \(c\) and the state variable \(x\) are continuous.

This causes complications when it comes to numerical work.

For example, we need to store each function \(T^n v\) in order to compute the next iterate \(T^{n+1} v\).

But this means we have to store \(T^n v(x)\) at infinitely many \(x\), which is, in general, impossible.

To circumvent this issue we will use fitted value function iteration, as discussed previously in one of the lectures on job search.

The process looks like this:

  1. Begin with an array of values \(\{ v_0, \ldots, v_I \}\) representing the values of some initial function \(v\) on the grid points \(\{ x_0, \ldots, x_I \}\).

  2. Build a function \(\hat v\) on the state space \(\mathbb R_+\) by interpolation, based on the interpolation points \(\{(x_i, v_i)\}\).

  3. Insert \(\hat v\) into the right hand side of the Bellman equation and obtain and record the value \(T \hat v(x_i)\) on each grid point \(x_i\).

  4. Unless some stopping condition is satisfied, set \(\{ v_0, \ldots, v_I \} = \{ T \hat v(x_0), \ldots, T \hat v(x_I) \}\) and go to step 2.

In step 2 we’ll use piecewise linear interpolation.

54.3.3. Implementation#

The maximize function below is a small helper function that converts a SciPy minimization routine into a maximization routine.

def maximize(g, upper_bound):
    """
    Maximize the function g over the interval [0, upper_bound].

    We use the fact that the maximizer of g on any interval is
    also the minimizer of -g.

    """

    objective = lambda x: -g(x)
    bounds = (0, upper_bound)
    result = minimize_scalar(objective, bounds=bounds, method='bounded')
    maximizer, maximum = result.x, -result.fun
    return maximizer, maximum

We’ll store the parameters \(\beta\) and \(\gamma\) and the grid in a NamedTuple called Model.

We’ll also create a helper function called create_cake_eating_model to store default parameters and build an instance of Model.

class Model(NamedTuple):
    β: float
    γ: float
    x_grid: np.ndarray

def create_cake_eating_model(
        β: float = 0.96,           # discount factor
        γ: float = 1.5,            # degree of relative risk aversion
        x_grid_min: float = 1e-3,  # exclude zero for numerical stability
        x_grid_max: float = 2.5,   # size of cake
        x_grid_size: int = 120
    ):
    """
    Creates an instance of the cake eating model.

    """
    x_grid = np.linspace(x_grid_min, x_grid_max, x_grid_size)
    return Model(β, γ, x_grid)

Here’s the CRRA utility function.

def u(c, γ):
    return (c ** (1 - γ)) / (1 - γ)

To work with the Bellman equation, let’s write it as

\[ v(x) = \max_{0 \leq c \leq x} B(x, c, v) \]

where

\[ B(x, c, v) := u(c) + \beta v(x - c) \]

Now we implement the function \(B\).

def B(
        x: float,               # the current state (remaining cake)
        c: float,               # current consumption
        v: np.ndarray,          # current guess of the value function
        model: Model            # instance of cake eating model
    ):
    """
    Right hand side of the Bellman equation given x and c.

    """
    # Unpack (simplify names)
    β, γ, x_grid = model

    # Convert array v into a function by linear interpolation
    vf = lambda x: np.interp(x, x_grid, v)

    # Return B(x, c, v)
    return u(c, γ) + β * vf(x - c)

We now define the Bellman operator acting on grid points:

\[ Tv(x_i) = \max_{0 \leq c \leq x_i} B(x_i, c, v) \qquad \text{for all } i \]
def T(
        v: np.ndarray,          # Current guess of the value function
        model: Model            # Instance of the cake eating model
    ):
    " The Bellman operator.  Updates the guess of the value function. "

    # Allocate memory for the new array v_new = Tv
    v_new = np.empty_like(v)

    # Calculate Tv(x) for all x
    for i, x in enumerate(model.x_grid):
        # Maximize RHS of Bellman equation with respect to c over [0, x]
        _, v_new[i] = maximize(lambda c: B(x, c, v, model), x)

    return v_new

After defining the Bellman operator, we are ready to solve the model.

Let’s start by creating a model using the default parameterization.

model = create_cake_eating_model()
β, γ, x_grid = model

Now let’s see iteration of the value function in action.

We start from guess \(v\) given by \(v(x) = u(x)\) for every \(x\) grid point.

v = u(x_grid, γ)  # Initial guess
n = 12                  # Number of iterations
fig, ax = plt.subplots()

# Initial plot
ax.plot(x_grid, v, color=plt.cm.jet(0),
        lw=2, alpha=0.6, label='Initial guess')

# Iterate
for i in range(n):
    v = T(v, model)  # Apply the Bellman operator
    ax.plot(x_grid, v, color=plt.cm.jet(i / n), lw=2, alpha=0.6)

# One last update and plot
v = T(v, model)  
ax.plot(x_grid, v, color=plt.cm.jet(0),
        lw=2, alpha=0.6, label='Final guess')

ax.legend()
ax.set_ylabel('value', fontsize=12)
ax.set_xlabel('cake size $x$', fontsize=12)
ax.set_title('Value function iterations')
plt.show()
_images/910e8b50bdbdb8306c7d706a98967ea68695763c2abfa24760e7edaacf804273.png

To iterate more systematically, we introduce a wrapper function called compute_value_function.

It’s task is to iterate using \(T\) until some convergence conditions are satisfied.

def compute_value_function(
        model: Model,
        tol: float = 1e-4,
        max_iter: int = 1_000,
        verbose: bool = True,
        print_skip: int = 25
    ):

    # Set up loop
    v = np.zeros(len(model.x_grid)) # Initial guess
    i = 0
    error = tol + 1

    while i < max_iter and error > tol:
        v_new = T(v, model)

        error = np.max(np.abs(v - v_new))
        i += 1

        if verbose and i % print_skip == 0:
            print(f"Error at iteration {i} is {error}.")

        v = v_new

    if error > tol:
        print("Failed to converge!")
    elif verbose:
        print(f"\nConverged in {i} iterations.")

    return v_new

Now let’s call it, noting that it takes a little while to run.

v = compute_value_function(model)
Error at iteration 25 is 23.80037552320357.
Error at iteration 50 is 8.577577198550443.
Error at iteration 75 is 3.091330660953872.
Error at iteration 100 is 1.1141054209301728.
Error at iteration 125 is 0.4015199359369035.
Error at iteration 150 is 0.1447064666647293.
Error at iteration 175 is 0.05215173549413521.
Error at iteration 200 is 0.018795314250610318.
Error at iteration 225 is 0.006773769548317432.
Error at iteration 250 is 0.0024412443060555233.
Error at iteration 275 is 0.0008798164330414693.
Error at iteration 300 is 0.0003170829540977138.
Error at iteration 325 is 0.00011427565573285392.

Converged in 329 iterations.

Now we can plot and see what the converged value function looks like.

fig, ax = plt.subplots()

ax.plot(x_grid, v, label='Approximate value function')
ax.set_ylabel('$V(x)$', fontsize=12)
ax.set_xlabel('$x$', fontsize=12)
ax.set_title('Value function')
ax.legend()
plt.show()
_images/3c6c16199ed657fa0c80d88698fac0450a03a8c213976a8cd11ef815e9c4ca8d.png

Next let’s compare it to the analytical solution.

v_analytical = v_star(x_grid, β, γ)
fig, ax = plt.subplots()

ax.plot(x_grid, v_analytical, label='analytical solution')
ax.plot(x_grid, v, label='numerical solution')
ax.set_ylabel('$V(x)$', fontsize=12)
ax.set_xlabel('$x$', fontsize=12)
ax.legend()
ax.set_title('Comparison between analytical and numerical value functions')
plt.show()
_images/827660ceac14836c6c4896101ef79251139648c7b073f56addc81df89d7e2f7c.png

The quality of approximation is reasonably good for large \(x\), but less so near the lower boundary.

The reason is that the utility function and hence value function is very steep near the lower boundary, and hence hard to approximate.

Note

One way to fix this issue is to use a nonlinear grid, with more points in the neighborhood of zero.

Instead of pursuing this idea, however, we will turn our attention to working with policy functions.

We will see that value function iteration can be avoided by iterating on a guess of the policy function instead.

The policy function has less curvature and hence is easier to interpolate than the value function.

These ideas will be explored over the next few lectures.

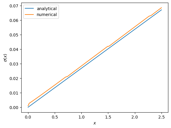
54.3.4. Policy Function#

Let’s try computing the optimal policy.

In Optimal Savings I: Cake Eating, the optimal consumption policy was shown to be

\[ \sigma^*(x) = \left(1-\beta^{1/\gamma} \right) x \]

Let’s see if our numerical results lead to something similar.

Our numerical strategy will be to compute, for any given \(v\), the policy

\[ \sigma(x) = \arg \max_{0 \leq c \leq x} \{u(c) + \beta v(x - c)\} \]

This policy is called the \(v\)-greedy policy.

In practice we will compute \(\sigma\) on a grid of \(x\) points and then interpolate.

For \(v\) we will use the approximation of the value function we obtained above.

Here’s the function:

def get_greedy(
        v: np.ndarray,          # current guess of the value function
        model: Model            # instance of cake eating model
    ):
    " Compute the v-greedy policy on x_grid."

    σ = np.empty_like(v)

    for i, x in enumerate(model.x_grid):
        # Maximize RHS of Bellman equation at state x
        σ[i], _ = maximize(lambda c: B(x, c, v, model), x)

    return σ

Now let’s pass the approximate value function and compute optimal consumption:

σ = get_greedy(v, model)

Let’s plot this next to the true analytical solution

c_analytical = c_star(model.x_grid, model.β, model.γ)

fig, ax = plt.subplots()

ax.plot(model.x_grid, c_analytical, label='analytical')
ax.plot(model.x_grid, σ, label='numerical')
ax.set_ylabel(r'$\sigma(x)$')
ax.set_xlabel('$x$')
ax.legend()

plt.show()
_images/2cf74773964fc34d63ecff00186bd0323bd79c00acfce82b7efa6319e71278e3.png

The fit is reasonable but not perfect.

We can improve it by increasing the grid size or reducing the error tolerance in the value function iteration routine.

However, both changes will lead to a longer compute time.

Another possibility is to use an alternative algorithm, which offers the possibility of faster compute time and, at the same time, more accuracy.

We explore this in Optimal Savings IV: Time Iteration.

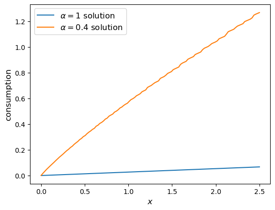
54.4. Exercises#

Exercise 54.1

Try the following modification of the problem.

Instead of the cake size changing according to \(x_{t+1} = x_t - c_t\), let it change according to

\[ x_{t+1} = (x_t - c_t)^{\alpha} \]

where \(\alpha\) is a parameter satisfying \(0 < \alpha < 1\).

(We will see this kind of update rule when we study optimal growth models.)

Make the required changes to value function iteration code and plot the value and policy functions.

Try to reuse as much code as possible.